2026年2月5日星期四

潜伏配债:低风险套利策略解析

本文介绍潜伏配债策略,即在可转债发行前买入正股,通过配售和溢价获利。分析了流程、时机与风险,认为在熊市中可作为保守投资选择,并分享作者的空投收益与市场展望。

前言--------------------------------------


钱是蕞重要的生产资料,不管你是做什么工作,你赚的钱要大部分都要用在生钱,或者提高生钱的能力上,钱是什么?是生产资料、是本金,它有时能生钱,有时能生出机会、有时能生出智慧,唯独不是用来浪费和挥霍的。


往期推荐:


没门槛?1.5年熬成万里挑一

熊市别慌!5个现金流增值方法,看完直接上手

读《财务自由之路》--财务安全到底需要多少钱?

2025总结:空投收益11W+,还须继续努力

1年收益率400%+!开哥2026完整投资体系+全赛道策略首次公开




潜伏配债:保守投资者的新选择(2-4日)

图片

1、晚上8点空投,231分,有30刀,没人扫脸,只能明天再领了

2、基金套利目前都没有溢价,暂停,等下一波

3、港股打新卓正医疗没中签,澜起科技明天公布,无锡先导智能明天再看


空投收益
今天测算了下空投收益,半个月差不多领3个,大概100刀+,如果有打新估计在60-120左右(打新单个收益),一个月单号收益大概在300刀+,除掉磨损估计在240刀左右,如果有竞赛偷下机,单号有可能做到300,在目前熊市的情况下还算不错了
昨天说大饼的周期是熊一年,牛三年,目前差不多已经熊了半年,估计2026年下半年就有可能走出底部,根据前几轮的跌幅来看,这轮有可能在5-7W之间,现在应该算已经进入便宜的区间了,后面要开始慢慢买入

潜伏配债
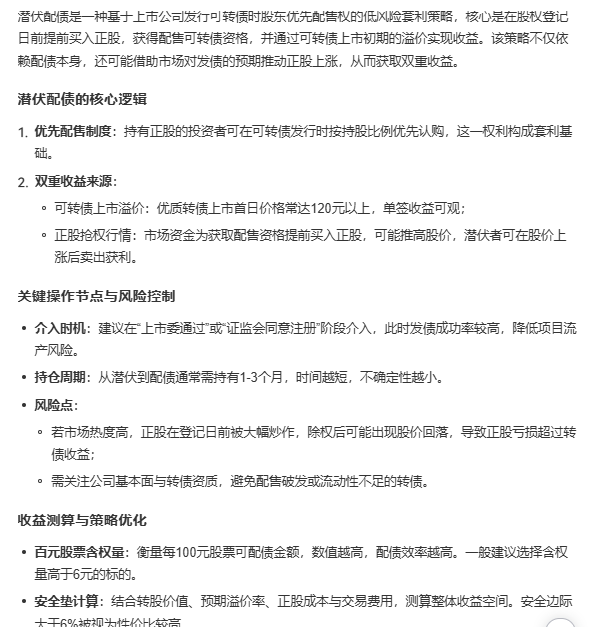
这几天研究了下潜伏配债,潜伏配债是一种基于上市公司发行可转债时股东优先配售权的低风险套利策略,核心是在股权登记日前提前买入正股,获得配售可转债资格,并通过可转债上市初期的溢价实现收益。该策略不仅依赖配债本身,还可能借助市场对发债的预期推动正股上涨,从而获取双重收益。
图片
可转债发行流程:董事会预案 → 股东大会批准 → 交易所受理 → 上市委通过 → 同意注册 → 发行公告,一般潜伏在上市委通过和同意注册这两个阶段,其它的还要关注百元股票含权情况,越多越好,另外还要注意10张可转债需要股票数量,算了下,一般都需要投入几千以上
图片
之前有同学提醒说抢筹配债是一门亏钱的艺术,猜测有两个原因,一是熊市行情不好,二是也要看下股价及行业背景等,综合判断一下再参与,另外这个买入时间也很重要,一般抢筹配债都是发债的前一天才买入正股,这样有可能正股价格已经推高了不少,风险较大,而潜伏配债因为提前比较久,追高风险较小,介入时间也比较充足。
目前我的判断是,A股牛市应该还没结束,可以尝试一下,另外,这种就算潜伏失败,投入不多,亏损有限,准备年后开干

开哥星球目前还有16个优惠名额,欲进从速~~~

图片

今天就写到这里啦,2026大家一起加油~~~~~~~~~


以上内容为一家之言,仅供参考,不构成任何投资建议

开哥,老韭菜1枚,入圈8年,囤币4年,撸毛3.5年,每天记录数据指标和心得思考,寻找志同道合的老铁,一起共同成长,加好友备注 空投/套利 哈!

目前开哥社群已有450+人,欢迎你的加入~~~

图片
图片

没有评论:

发表评论

OpenClaw“龙虾”智能体法律风险:金融安全、民事侵权与刑法红线

本文解析部署OpenClaw(龙虾)智能体的法律风险,涵盖互联网金融协会提示的四大风险(资金损失、交易责任、数据合规、新型诈骗),以及民法下的隐私侵权、代理失控责任和刑法中的非法获取计算机数据罪、非法经营罪等。适合AI部署者、Web3从业者阅读。建议遵循最小权限、环境隔离、严格插...